0691-2122142 2142426(少儿馆)
xsbnlibrary@163.com
活动发布中心
|
读者积分兑换
首 页
本馆概况
本馆简介
组织机构
办证须知
馆藏分布
借阅规则
政策法规
开馆时间
交通指南
馆内动态
活动信息
新闻资讯
通知公告
数字资源
我的图书馆
馆务公开
党务公开
政务公开
财务公开
预决算公开
联系我们
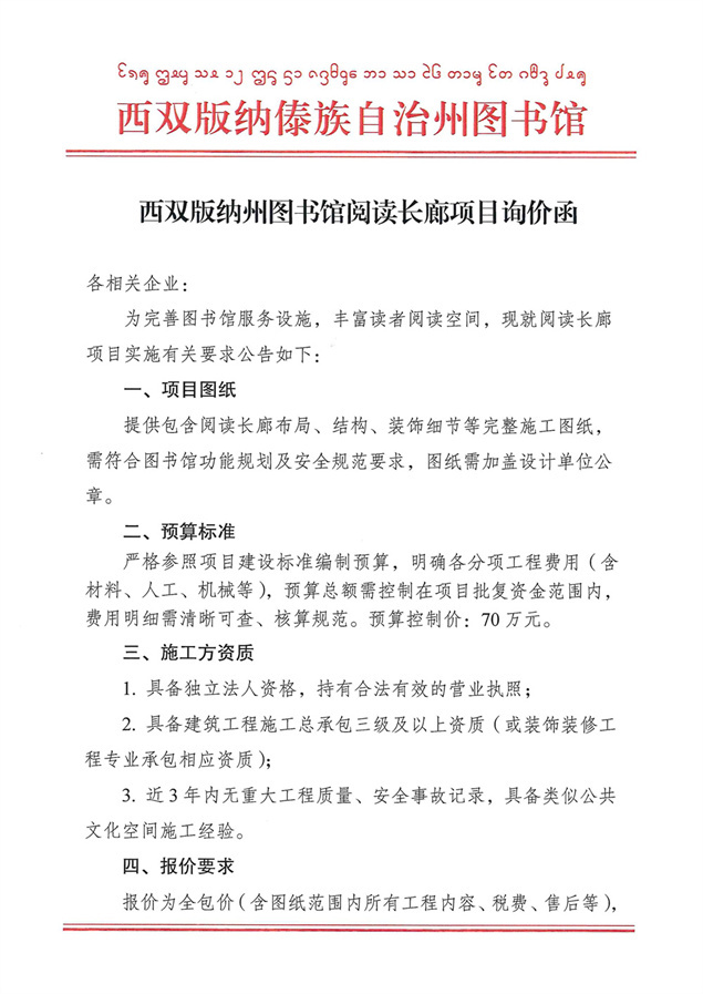
西双版纳州图书馆阅读长廊项目询价函
发布日期:
2026-04-01
,
浏览次数:
1276
西双版纳傣族自治州图书馆 版权所有 © 2017
访问量统计
滇ICP备11002824号-1